海棠直播-海棠直播入口直达页

海棠直播-海棠直播入口直达页

    • 海棠直播 门户网站
    •   
    • 关注我们:
      • 搜索
    今天是2019年4月11日 星期四欢迎进入海棠直播 人力资源和社会保障局!
    您当前的位置: 海棠直播-海棠直播入口直达页 > 海棠直播 人力资源和社会保障局 > 海棠直播公开  > 政策解读
    【人社普法速递 | 第一百七十四期】普法案例之根据考评结果调岗是否合法
    发布日期:2023-06-15 14:38
    来源:劳动和社会保障法规政策专刊
    打印
    【字体:


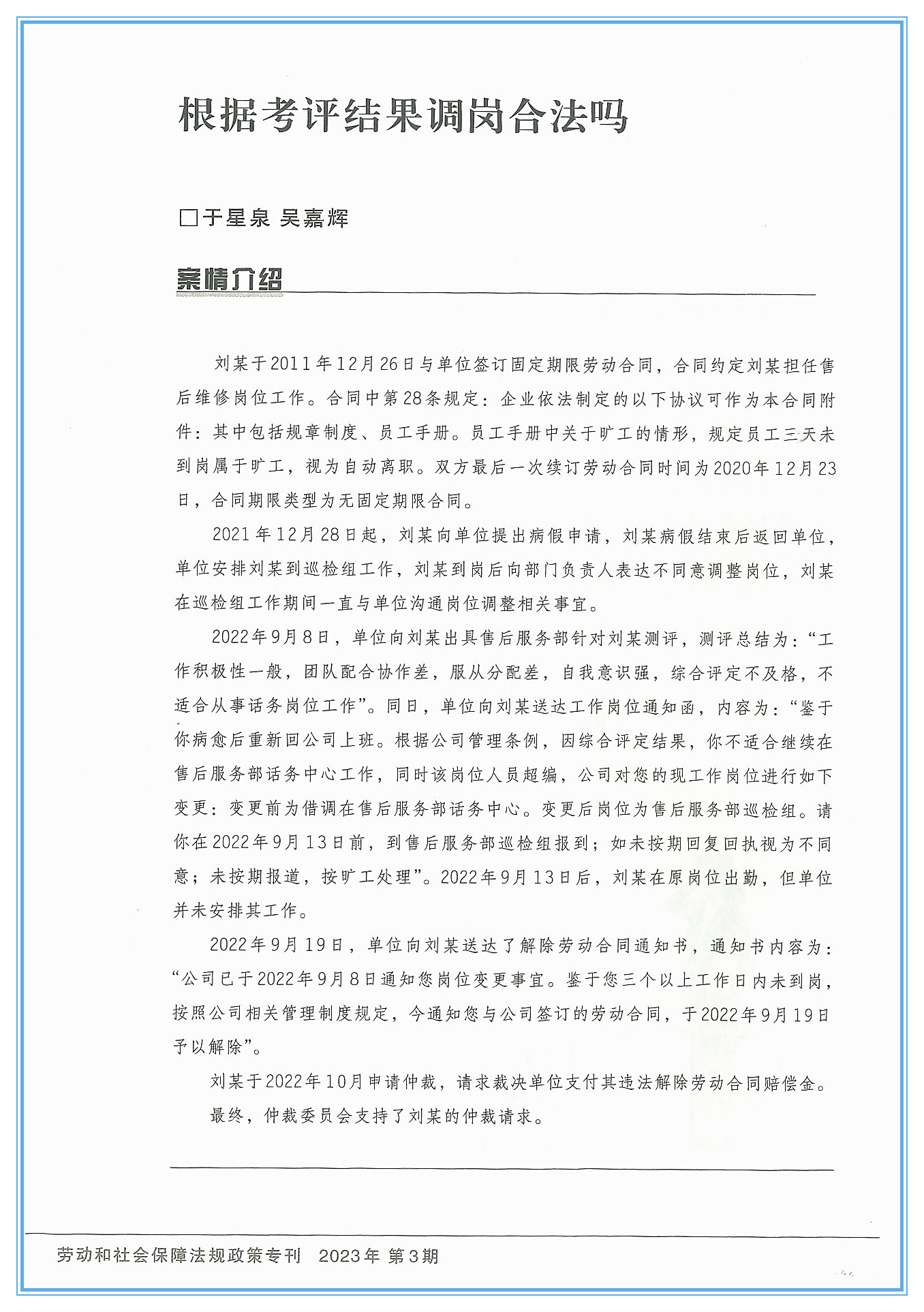
    1_副本.jpg

    2_副本.jpg


    解读:海棠直播 人力资源和社会保障局执法一大队

    咨询方式:0750-2257325


    相关附件:

     
    海棠直播 人力资源和社会保障局

    海棠直播-海棠直播入口直达页

    联系我们 网站帮助 网站地图 服务申明
     版权所有:海棠直播-海棠直播入口直达页    主办:海棠直播 办公室 
    备案编号: 粤ICP备05079694号  网站标识码:4407830003  粤公网安备; 44078302000116
    海棠直播 政府网公众号